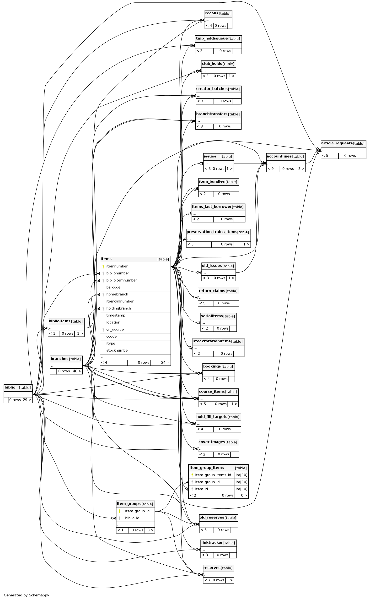
Columns
| Column | Type | Size | Nulls | Auto | Default | Children | Parents | Comments | |||
|---|---|---|---|---|---|---|---|---|---|---|---|
| item_group_items_id | INT | 10 | √ | null |
|
|
id for the group/item link |
||||
| item_group_id | INT | 10 | 0 |
|
|
foreign key making this table a 1 to 1 join from items to item groups |
|||||
| item_id | INT | 10 | 0 |
|
|
foreign key linking this table to the items table |
Indexes
| Constraint Name | Type | Sort | Column(s) |
|---|---|---|---|
| PRIMARY | Primary key | Asc | item_group_items_id |
| item_group_items_gifk_1 | Performance | Asc | item_group_id |
| item_id | Must be unique | Asc | item_id |



