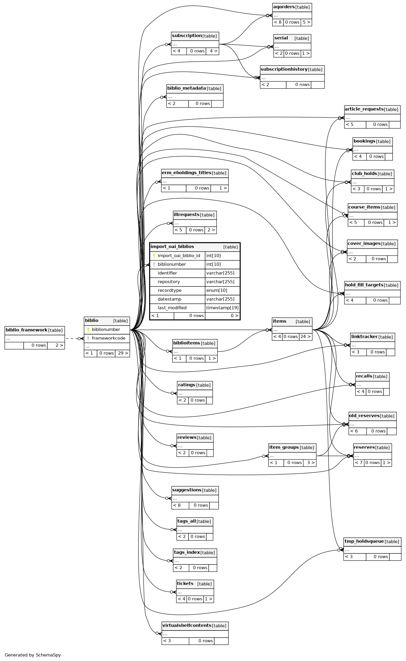
Columns
| Column | Type | Size | Nulls | Auto | Default | Children | Parents | Comments | |||
|---|---|---|---|---|---|---|---|---|---|---|---|
| import_oai_biblio_id | INT | 10 | √ | null |
|
|
unique identifier assigned by Koha |
||||
| biblionumber | INT | 10 | null |
|
|
unique identifier assigned to each koha record |
|||||
| identifier | VARCHAR | 255 | null |
|
|
OAI record identifier |
|||||
| repository | VARCHAR | 255 | null |
|
|
OAI repository |
|||||
| recordtype | enum('authority', 'biblio') | 10 | biblio |
|
|
is the record bibliographic or authority |
|||||
| datestamp | VARCHAR | 255 | √ | null |
|
|
OAI set to harvest |
||||
| last_modified | TIMESTAMP | 19 | current_timestamp() |
|
|
Indexes
| Constraint Name | Type | Sort | Column(s) |
|---|---|---|---|
| PRIMARY | Primary key | Asc | import_oai_biblio_id |
| biblionumber | Performance | Asc | biblionumber |



