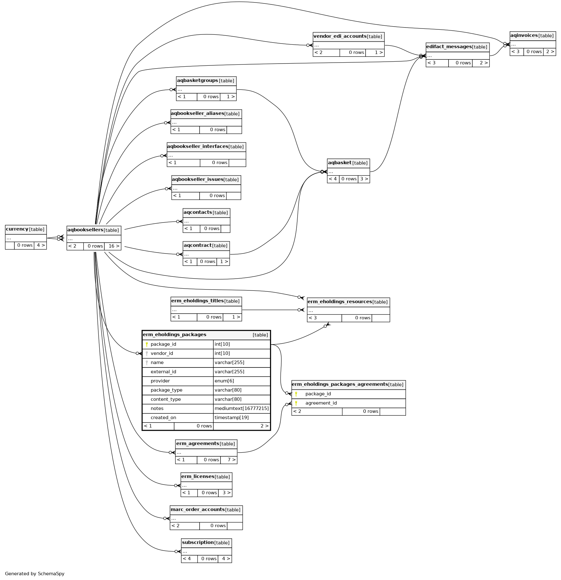
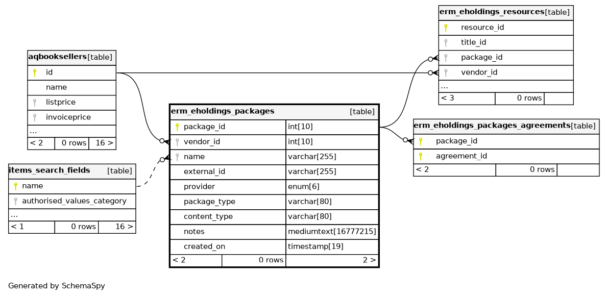
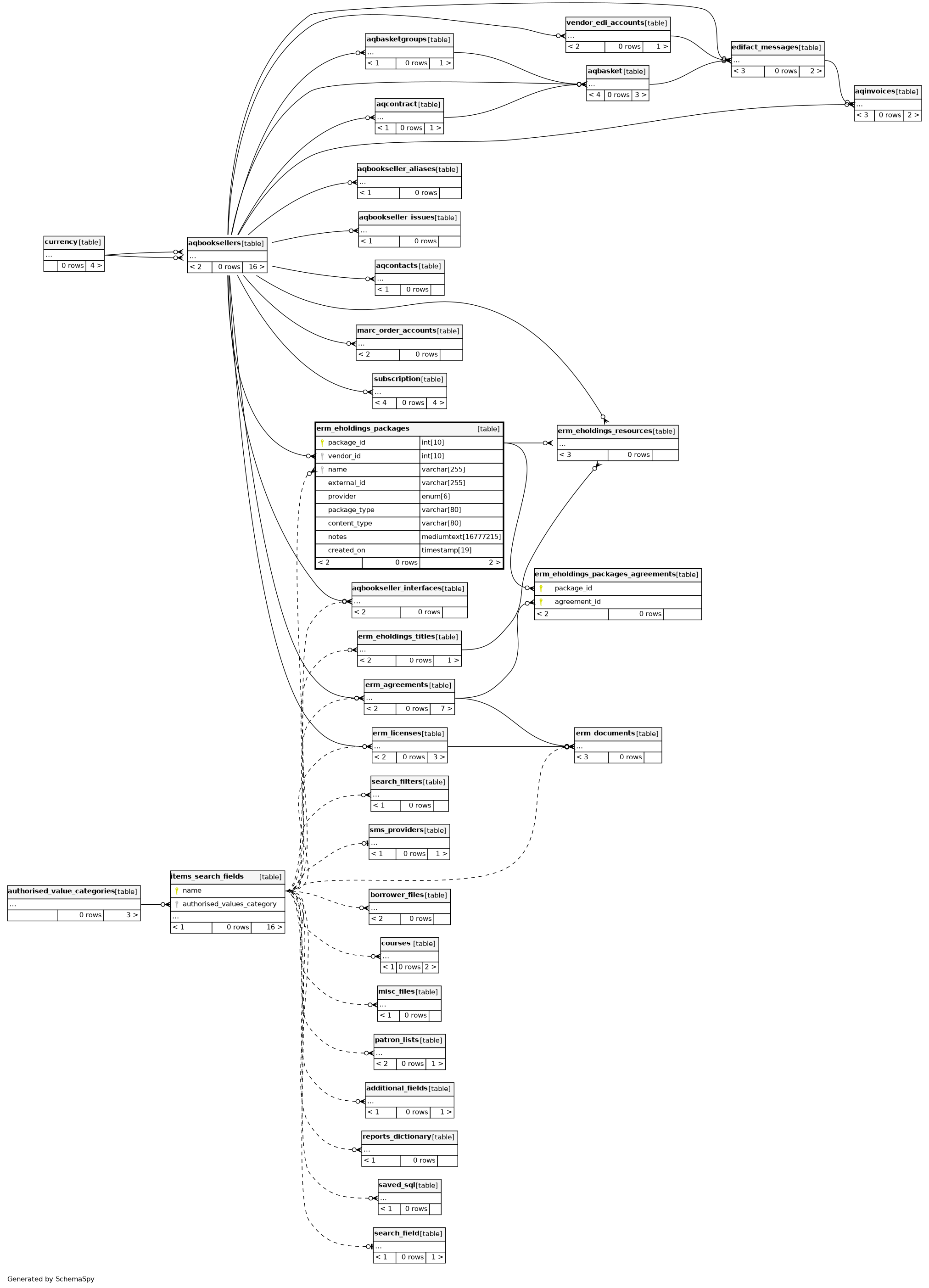
Columns
| Column | Type | Size | Nulls | Auto | Default | Children | Parents | Comments | ||||||
|---|---|---|---|---|---|---|---|---|---|---|---|---|---|---|
| package_id | INT | 10 | √ | null |
|
|
primary key |
|||||||
| vendor_id | INT | 10 | √ | null |
|
|
foreign key to aqbooksellers |
|||||||
| name | VARCHAR | 255 | null |
|
|
name of the package |
||||||||
| external_id | VARCHAR | 255 | √ | null |
|
|
External key |
|||||||
| provider | enum('ebsco') | 6 | √ | null |
|
|
External provider |
|||||||
| package_type | VARCHAR | 80 | √ | null |
|
|
type of the package |
|||||||
| content_type | VARCHAR | 80 | √ | null |
|
|
type of the package |
|||||||
| notes | MEDIUMTEXT | 16777215 | √ | null |
|
|
notes about this package |
|||||||
| created_on | TIMESTAMP | 19 | current_timestamp() |
|
|
date of creation of the package |
Indexes
| Constraint Name | Type | Sort | Column(s) |
|---|---|---|---|
| PRIMARY | Primary key | Asc | package_id |
| erm_eholdings_packages_ibfk_1 | Performance | Asc | vendor_id |



