Columns
| Column | Type | Size | Nulls | Auto | Default | Children | Parents | Comments | |||
|---|---|---|---|---|---|---|---|---|---|---|---|
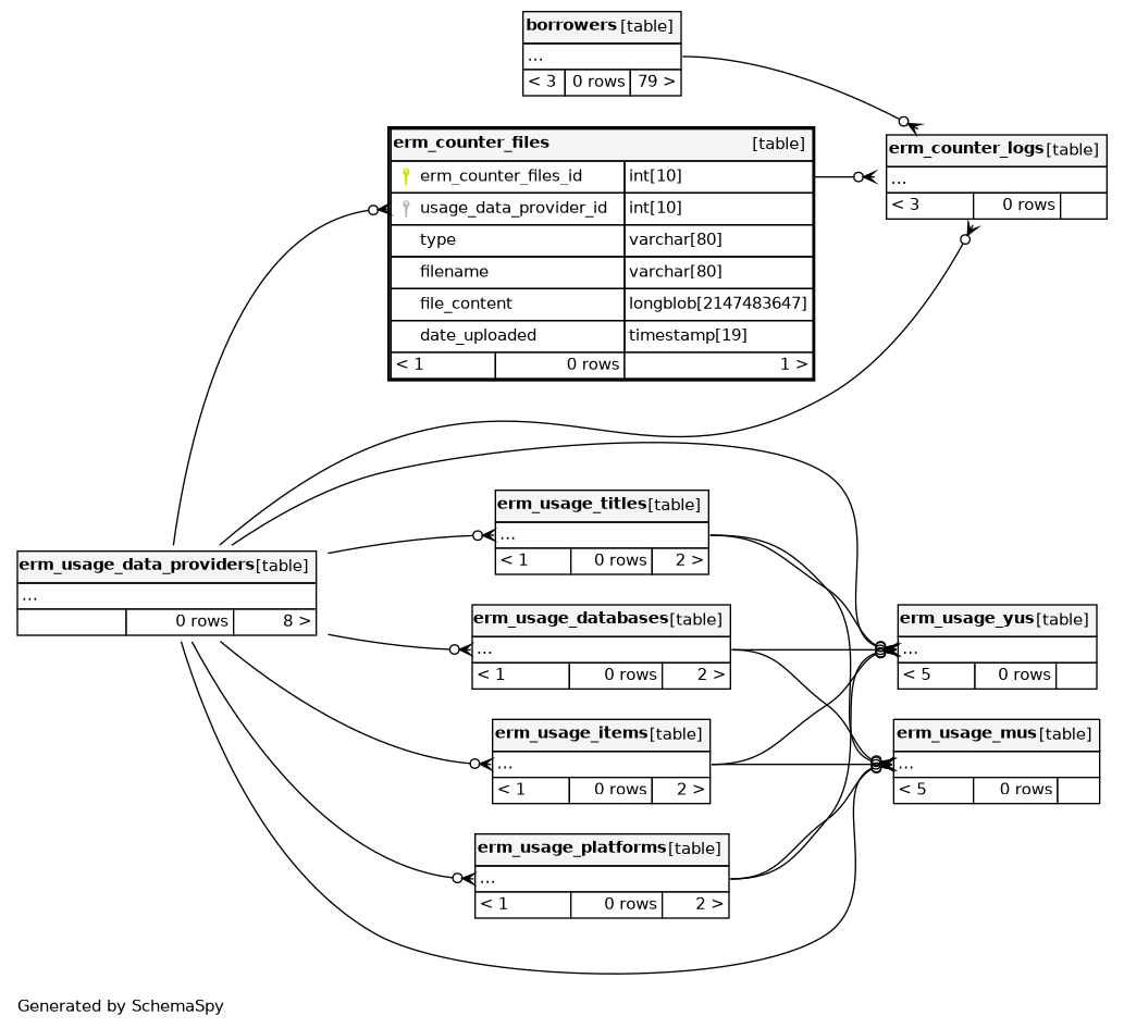
| erm_counter_files_id | INT | 10 | √ | null |
|
|
primary key |
||||
| usage_data_provider_id | INT | 10 | √ | null |
|
|
foreign key to erm_usage_data_providers |
||||
| type | VARCHAR | 80 | √ | null |
|
|
type of counter file |
||||
| filename | VARCHAR | 80 | √ | null |
|
|
name of the counter file |
||||
| file_content | LONGBLOB | 2147483647 | √ | null |
|
|
content of the counter file |
||||
| date_uploaded | TIMESTAMP | 19 | current_timestamp() |
|
|
counter file upload date |
Indexes
| Constraint Name | Type | Sort | Column(s) |
|---|---|---|---|
| PRIMARY | Primary key | Asc | erm_counter_files_id |
| erm_counter_files_ibfk_1 | Performance | Asc | usage_data_provider_id |

