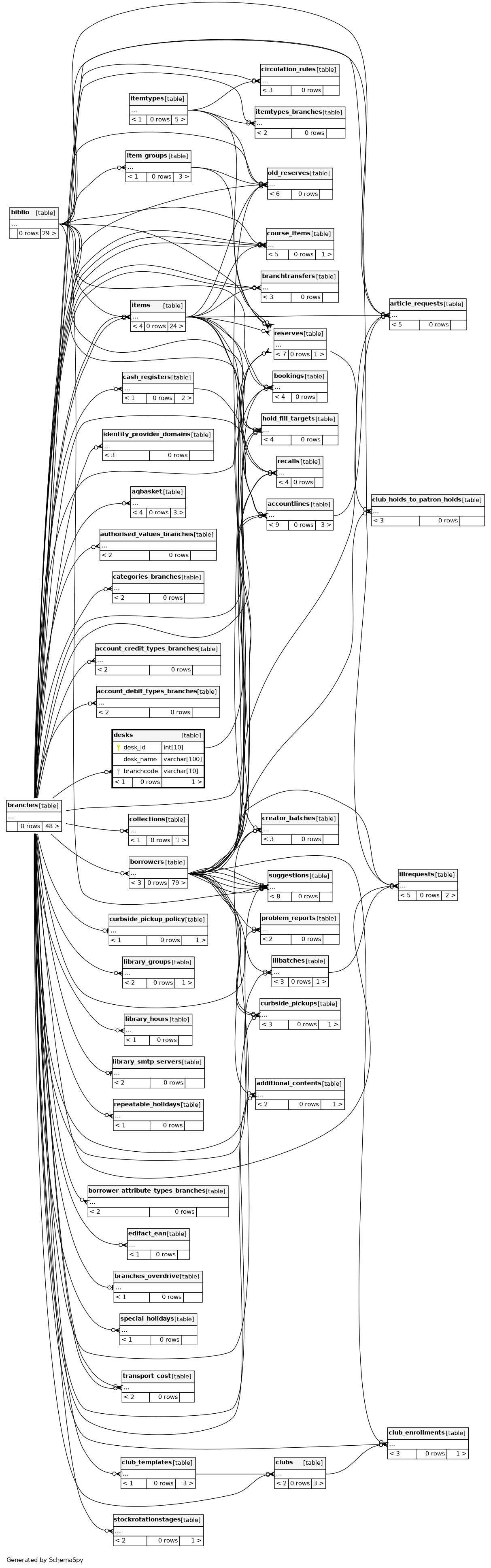
desks

0 rows


Columns

Column Type Size Nulls Auto Default Children Parents Comments
desk_id INT 10 null
reserves.desk_id reserves_ibfk_6 N

unique identifier

desk_name VARCHAR 100

name of the desk

branchcode VARCHAR 10 null
branches.branchcode fk_desks_branchcode C

library the desk is located at

Indexes

Constraint Name Type Sort Column(s)
PRIMARY Primary key Asc desk_id
fk_desks_branchcode Performance Asc branchcode

Relationships