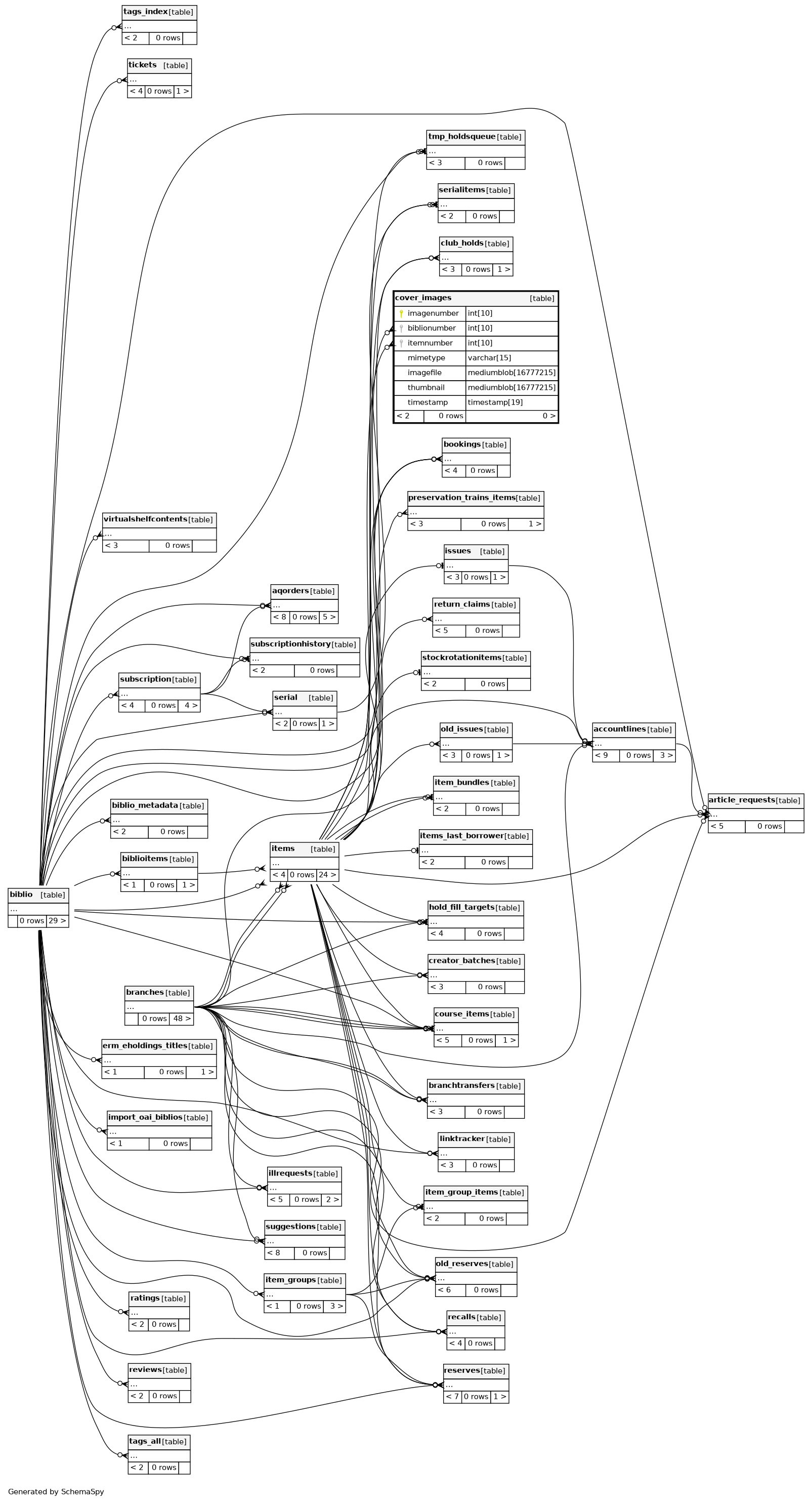
Columns
| Column | Type | Size | Nulls | Auto | Default | Children | Parents | Comments | |||
|---|---|---|---|---|---|---|---|---|---|---|---|
| imagenumber | INT | 10 | √ | null |
|
|
unique identifier for the image |
||||
| biblionumber | INT | 10 | √ | null |
|
|
foreign key from biblio table to link to biblionumber |
||||
| itemnumber | INT | 10 | √ | null |
|
|
foreign key from item table to link to itemnumber |
||||
| mimetype | VARCHAR | 15 | null |
|
|
image type |
|||||
| imagefile | MEDIUMBLOB | 16777215 | null |
|
|
image file contents |
|||||
| thumbnail | MEDIUMBLOB | 16777215 | null |
|
|
thumbnail file contents |
|||||
| timestamp | TIMESTAMP | 19 | current_timestamp() |
|
|
image creation/update time |
Indexes
| Constraint Name | Type | Sort | Column(s) |
|---|---|---|---|
| PRIMARY | Primary key | Asc | imagenumber |
| bibliocoverimage_fk1 | Performance | Asc | biblionumber |
| bibliocoverimage_fk2 | Performance | Asc | itemnumber |



