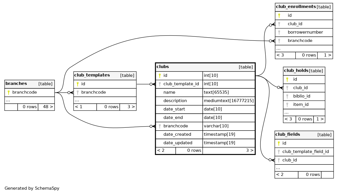
Columns
| Column | Type | Size | Nulls | Auto | Default | Children | Parents | Comments | |||||||||
|---|---|---|---|---|---|---|---|---|---|---|---|---|---|---|---|---|---|
| id | INT | 10 | √ | null |
|
|
|||||||||||
| club_template_id | INT | 10 | null |
|
|
||||||||||||
| name | TEXT | 65535 | null |
|
|
||||||||||||
| description | MEDIUMTEXT | 16777215 | √ | null |
|
|
|||||||||||
| date_start | DATE | 10 | √ | null |
|
|
|||||||||||
| date_end | DATE | 10 | √ | null |
|
|
|||||||||||
| branchcode | VARCHAR | 10 | √ | null |
|
|
|||||||||||
| date_created | TIMESTAMP | 19 | current_timestamp() |
|
|
||||||||||||
| date_updated | TIMESTAMP | 19 | √ | null |
|
|
Indexes
| Constraint Name | Type | Sort | Column(s) |
|---|---|---|---|
| PRIMARY | Primary key | Asc | id |
| branchcode | Performance | Asc | branchcode |
| club_template_id | Performance | Asc | club_template_id |

