Columns
| Column | Type | Size | Nulls | Auto | Default | Children | Parents | Comments | |||
|---|---|---|---|---|---|---|---|---|---|---|---|
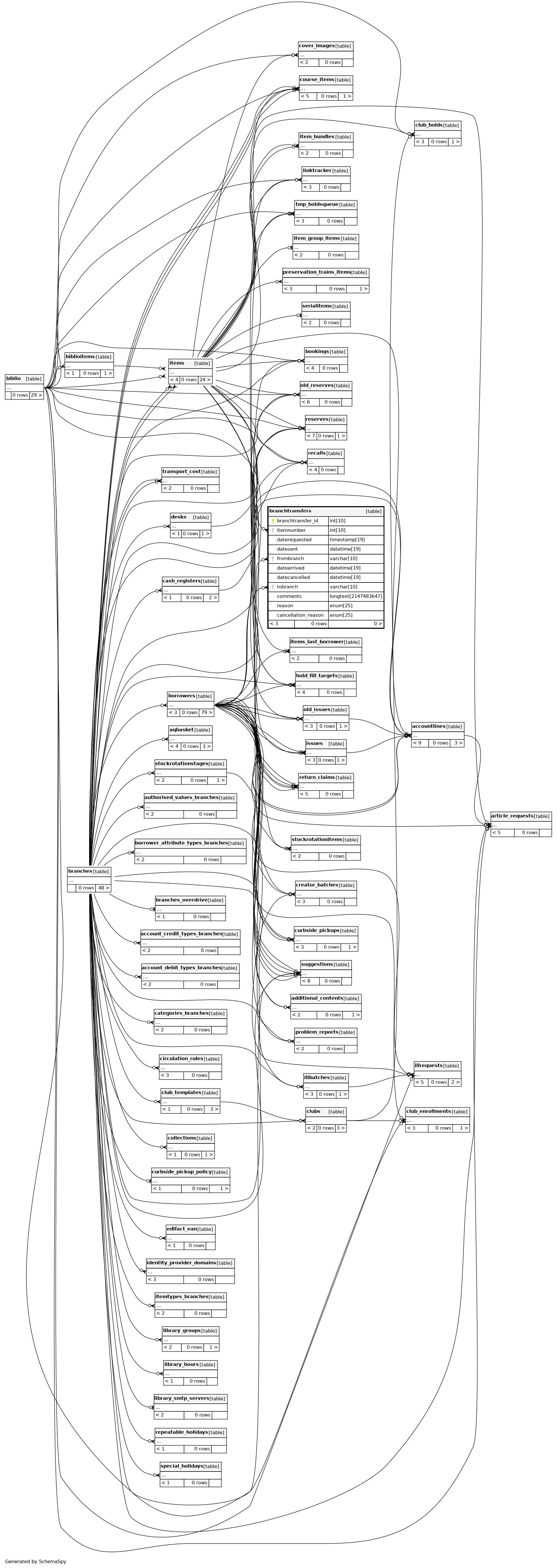
| branchtransfer_id | INT | 10 | √ | null |
|
|
primary key |
||||
| itemnumber | INT | 10 | 0 |
|
|
the itemnumber that it is in transit (items.itemnumber) |
|||||
| daterequested | TIMESTAMP | 19 | current_timestamp() |
|
|
the date the transfer was requested |
|||||
| datesent | DATETIME | 19 | √ | null |
|
|
the date the transfer was initialized |
||||
| frombranch | VARCHAR | 10 |
|
|
the branch the transfer is coming from |
||||||
| datearrived | DATETIME | 19 | √ | null |
|
|
the date the transfer arrived at its destination |
||||
| datecancelled | DATETIME | 19 | √ | null |
|
|
the date the transfer was cancelled |
||||
| tobranch | VARCHAR | 10 |
|
|
the branch the transfer was going to |
||||||
| comments | LONGTEXT | 2147483647 | √ | null |
|
|
any comments related to the transfer |
||||
| reason | enum('Manual', 'StockrotationAdvance', 'StockrotationRepatriation', 'ReturnToHome', 'ReturnToHolding', 'RotatingCollection', 'Reserve', 'LostReserve', 'CancelReserve', 'TransferCancellation', 'Recall', 'RecallCancellation') | 25 | √ | null |
|
|
what triggered the transfer |
||||
| cancellation_reason | enum('Manual', 'StockrotationAdvance', 'StockrotationRepatriation', 'ReturnToHome', 'ReturnToHolding', 'RotatingCollection', 'Reserve', 'LostReserve', 'CancelReserve', 'ItemLost', 'WrongTransfer', 'RecallCancellation') | 25 | √ | null |
|
|
what triggered the transfer cancellation |
Indexes
| Constraint Name | Type | Sort | Column(s) |
|---|---|---|---|
| PRIMARY | Primary key | Asc | branchtransfer_id |
| frombranch | Performance | Asc | frombranch |
| itemnumber | Performance | Asc | itemnumber |
| tobranch | Performance | Asc | tobranch |



