Columns
| Column | Type | Size | Nulls | Auto | Default | Children | Parents | Comments | ||||||
|---|---|---|---|---|---|---|---|---|---|---|---|---|---|---|
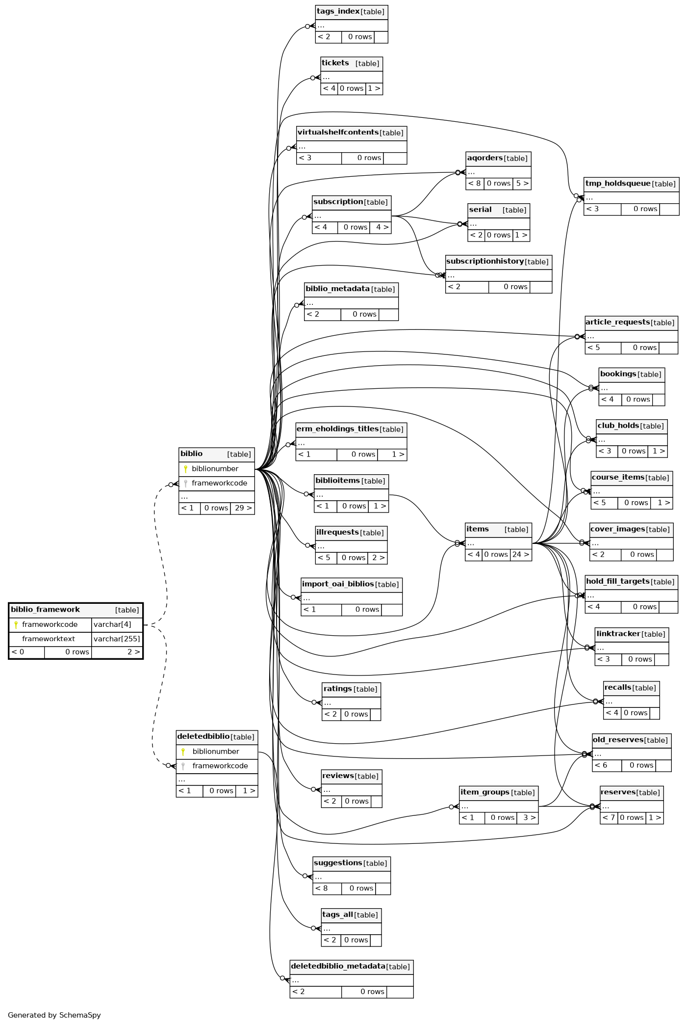
| frameworkcode | VARCHAR | 4 |
|
|
the unique code assigned to the framework |
|||||||||
| frameworktext | VARCHAR | 255 |
|
|
the description/name given to the framework |
Indexes
| Constraint Name | Type | Sort | Column(s) |
|---|---|---|---|
| PRIMARY | Primary key | Asc | frameworkcode |


