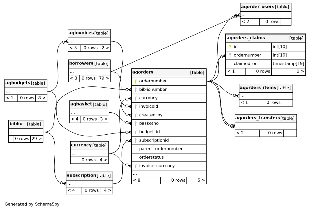
Columns
| Column | Type | Size | Nulls | Auto | Default | Children | Parents | Comments | |||
|---|---|---|---|---|---|---|---|---|---|---|---|
| id | INT | 10 | √ | null |
|
|
ID of the claims |
||||
| ordernumber | INT | 10 | null |
|
|
order linked to this claim |
|||||
| claimed_on | TIMESTAMP | 19 | current_timestamp() |
|
|
Date of the claims |
Indexes
| Constraint Name | Type | Sort | Column(s) |
|---|---|---|---|
| PRIMARY | Primary key | Asc | id |
| aqorders_claims_ibfk_1 | Performance | Asc | ordernumber |

