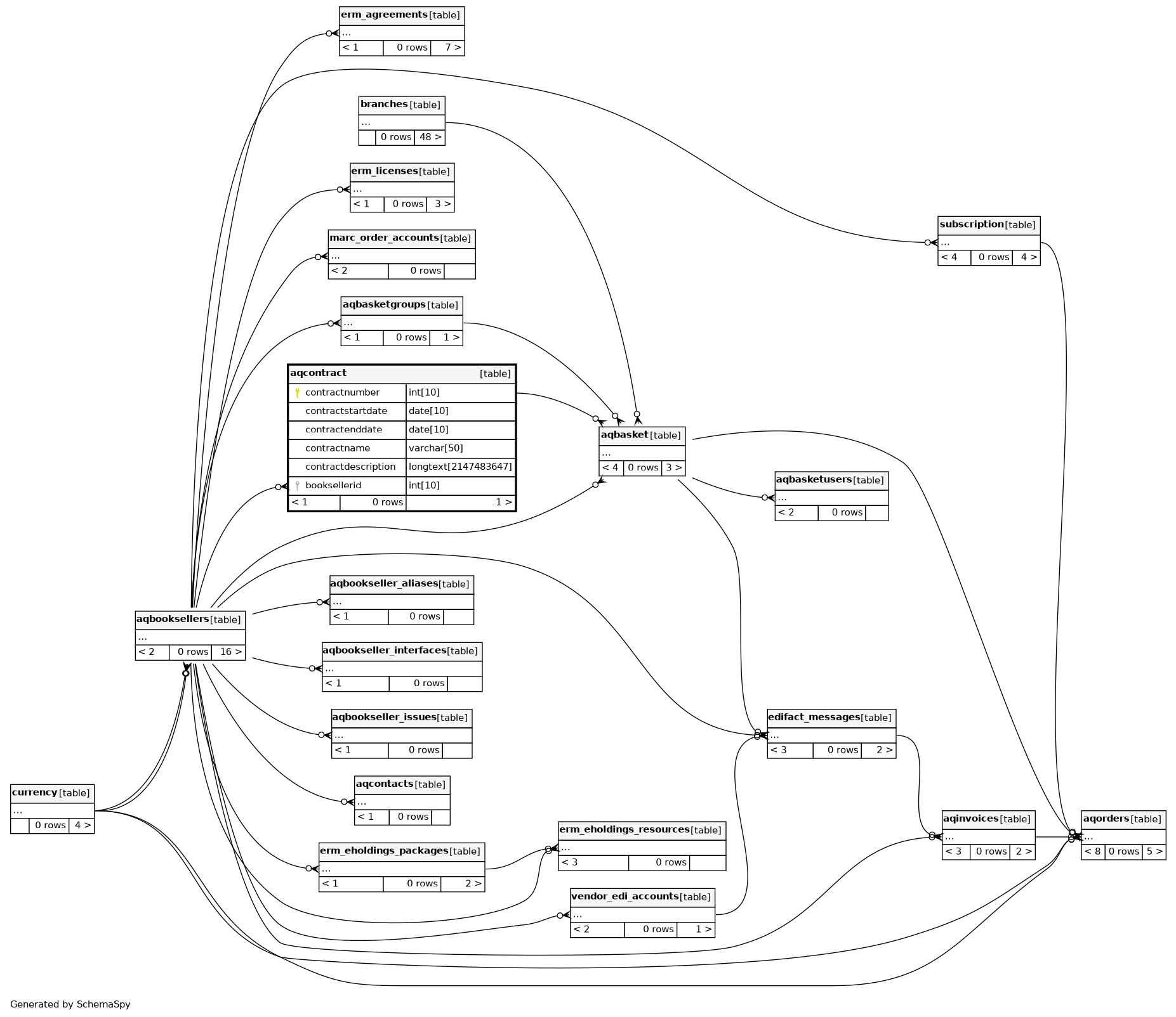
Columns
| Column | Type | Size | Nulls | Auto | Default | Children | Parents | Comments | |||
|---|---|---|---|---|---|---|---|---|---|---|---|
| contractnumber | INT | 10 | √ | null |
|
|
|||||
| contractstartdate | DATE | 10 | √ | null |
|
|
|||||
| contractenddate | DATE | 10 | √ | null |
|
|
|||||
| contractname | VARCHAR | 50 | √ | null |
|
|
|||||
| contractdescription | LONGTEXT | 2147483647 | √ | null |
|
|
|||||
| booksellerid | INT | 10 | null |
|
|
Indexes
| Constraint Name | Type | Sort | Column(s) |
|---|---|---|---|
| PRIMARY | Primary key | Asc | contractnumber |
| booksellerid_fk1 | Performance | Asc | booksellerid |

