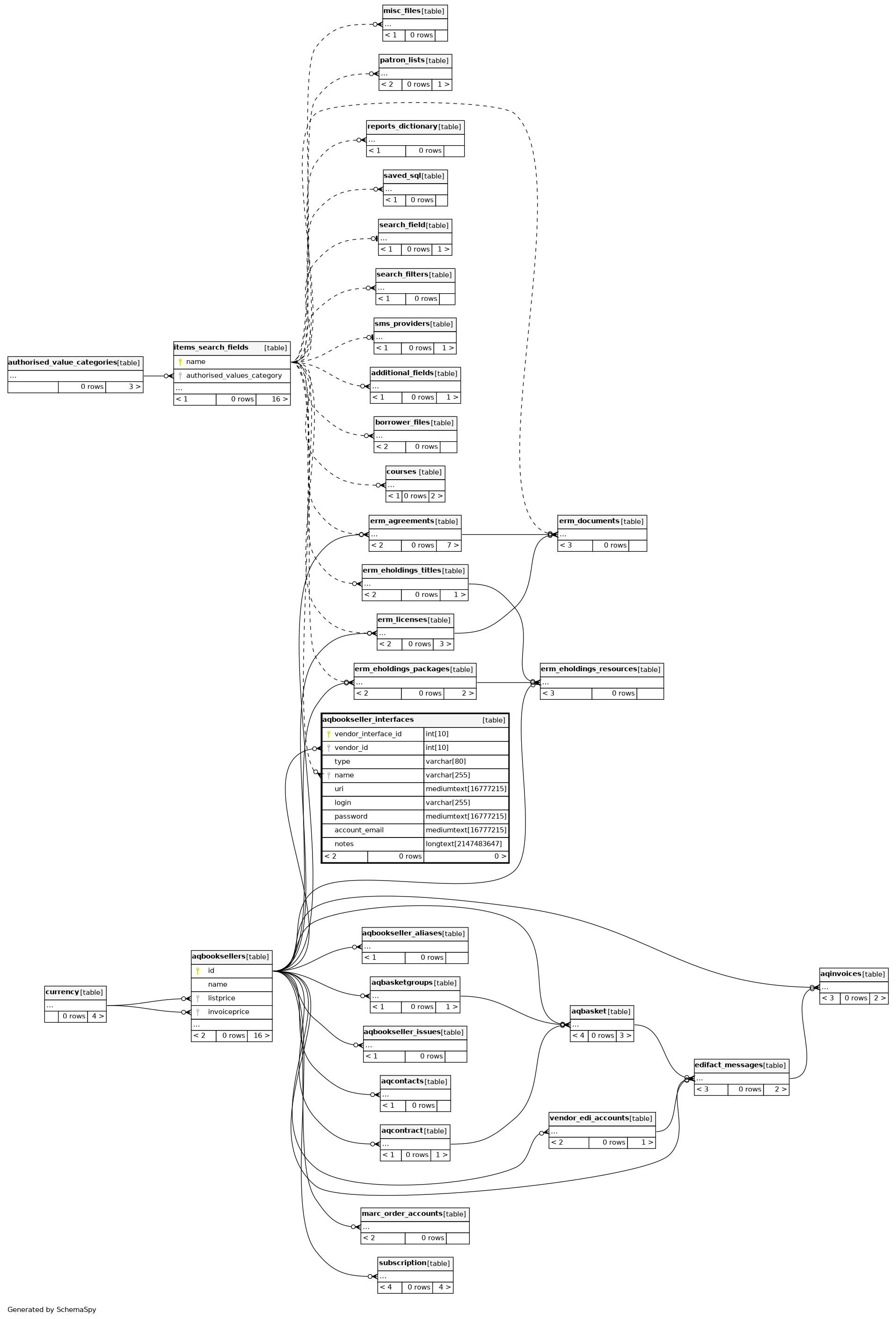
Columns
| Column | Type | Size | Nulls | Auto | Default | Children | Parents | Comments | |||
|---|---|---|---|---|---|---|---|---|---|---|---|
| vendor_interface_id | INT | 10 | √ | null |
|
|
primary key and unique identifier assigned by Koha |
||||
| vendor_id | INT | 10 | null |
|
|
link to the vendor |
|||||
| type | VARCHAR | 80 | √ | null |
|
|
type of the interface, authorised value VENDOR_INTERFACE_TYPE |
||||
| name | VARCHAR | 255 | null |
|
|
name of the interface |
|||||
| uri | MEDIUMTEXT | 16777215 | √ | null |
|
|
uri of the interface |
||||
| login | VARCHAR | 255 | √ | null |
|
|
login |
||||
| password | MEDIUMTEXT | 16777215 | √ | null |
|
|
hashed password |
||||
| account_email | MEDIUMTEXT | 16777215 | √ | null |
|
|
account email |
||||
| notes | LONGTEXT | 2147483647 | √ | null |
|
|
notes |
Indexes
| Constraint Name | Type | Sort | Column(s) |
|---|---|---|---|
| PRIMARY | Primary key | Asc | vendor_interface_id |
| aqbookseller_interfaces_ibfk_1 | Performance | Asc | vendor_id |



