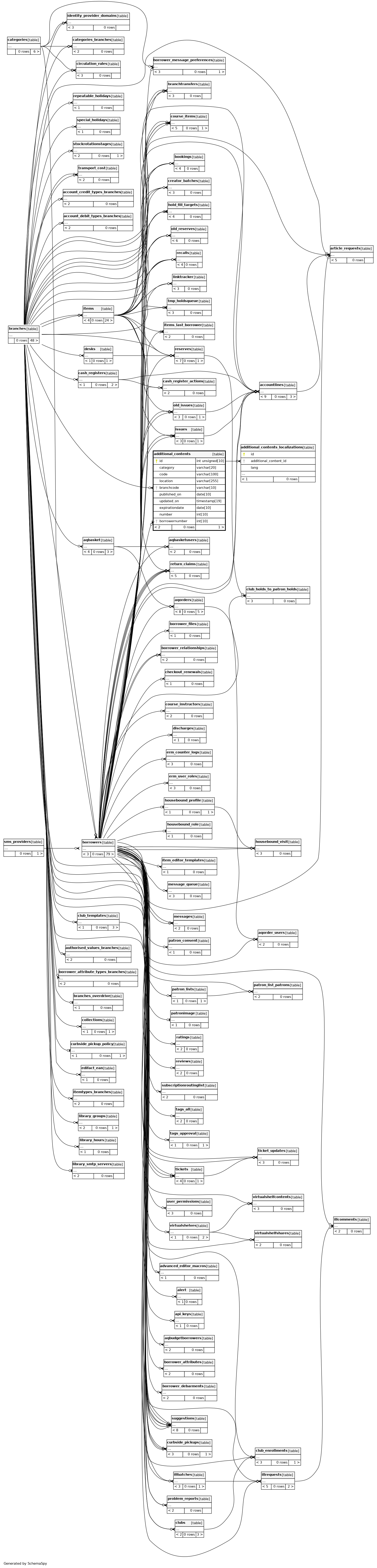
Columns
| Column | Type | Size | Nulls | Auto | Default | Children | Parents | Comments | |||
|---|---|---|---|---|---|---|---|---|---|---|---|
| id | INT UNSIGNED | 10 | √ | null |
|
|
unique identifier for the additional content category |
||||
| category | VARCHAR | 20 | null |
|
|
category for the additional content |
|||||
| code | VARCHAR | 100 | null |
|
|
code to group content per lang |
|||||
| location | VARCHAR | 255 | null |
|
|
location of the additional content |
|||||
| branchcode | VARCHAR | 10 | √ | null |
|
|
branch code users to create branch specific additional content, NULL is every branch. |
||||
| published_on | DATE | 10 | √ | null |
|
|
publication date |
||||
| updated_on | TIMESTAMP | 19 | current_timestamp() |
|
|
last modification |
|||||
| expirationdate | DATE | 10 | √ | null |
|
|
date the additional content is set to expire or no longer be visible |
||||
| number | INT | 10 | √ | null |
|
|
the order in which this additional content appears in that specific location |
||||
| borrowernumber | INT | 10 | √ | null |
|
|
The user who created the additional content |
Indexes
| Constraint Name | Type | Sort | Column(s) |
|---|---|---|---|
| PRIMARY | Primary key | Asc | id |
| additional_contents_borrowernumber_fk | Performance | Asc | borrowernumber |
| additional_contents_branchcode_ibfk | Performance | Asc | branchcode |
| additional_contents_uniq | Must be unique | Asc/Asc/Asc | category + code + branchcode |

