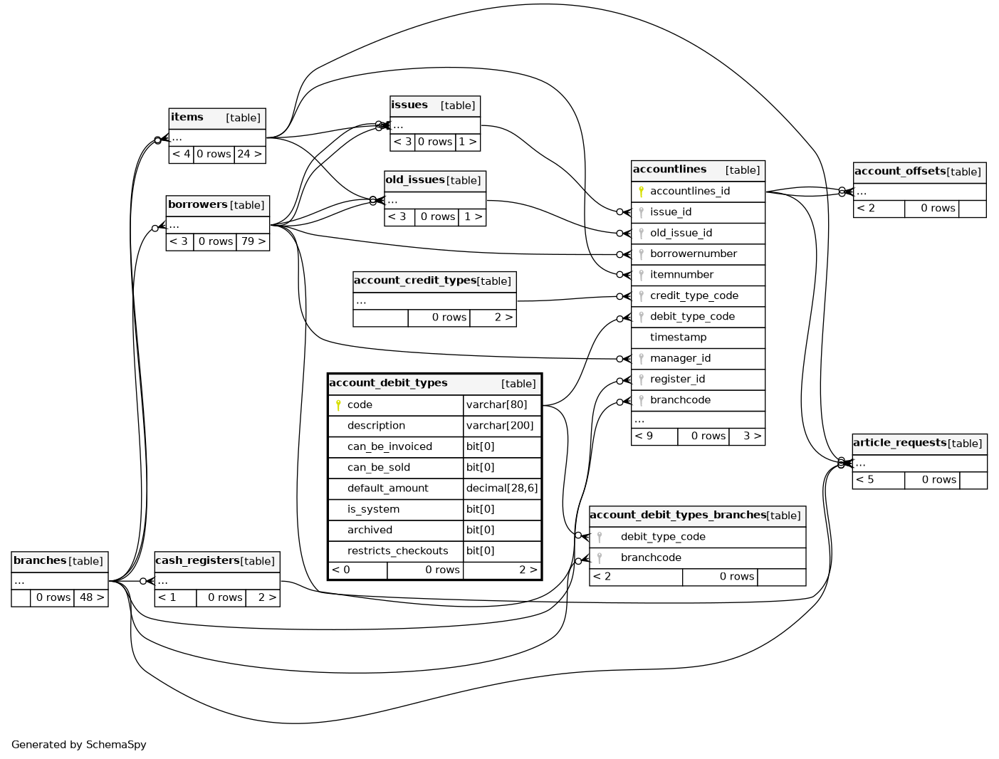
Columns
| Column | Type | Size | Nulls | Auto | Default | Children | Parents | Comments | ||||||
|---|---|---|---|---|---|---|---|---|---|---|---|---|---|---|
| code | VARCHAR | 80 | null |
|
|
|||||||||
| description | VARCHAR | 200 | √ | null |
|
|
||||||||
| can_be_invoiced | BIT | 0 | 1 |
|
|
boolean flag to denote if this debit type is available for manual invoicing |
||||||||
| can_be_sold | BIT | 0 | 0 |
|
|
boolean flag to denote if this debit type is available at point of sale |
||||||||
| default_amount | DECIMAL | 28,6 | √ | null |
|
|
||||||||
| is_system | BIT | 0 | 0 |
|
|
|||||||||
| archived | BIT | 0 | 0 |
|
|
boolean flag to denote if this till is archived or not |
||||||||
| restricts_checkouts | BIT | 0 | 1 |
|
|
boolean flag to denote if the noissuescharge syspref for this debit type is active |
Indexes
| Constraint Name | Type | Sort | Column(s) |
|---|---|---|---|
| PRIMARY | Primary key | Asc | code |

